【奉化疫情,奉化最新疫情】
奉化区是否中风险地区
〖壹〗、通过查询相关资料显示,奉化区不是中风险地区。截止2022年09月07日,奉化暂无高中低风险地区,全域都是常态化防控区域,是没有疫情的地区,也就不是中风险地区了。

〖贰〗、现在来看肯定是不需要隔离的:国内的话基本是只要携带核酸检测报告就能通行无阻。同省的话更是不用核酸检测报告了。低风险地区,不需要隔离,甚至下周起连核酸检测报告都免除了!但是如果是中高风险或者当地没有发布疫情解除的相关公告的话 去外地还是要被集中隔离或者居家隔离的。
〖叁〗、奉化:虽为宁波“南新门户”,但定位更侧重于区域性门户,缺乏国家级战略叠加效应。其发展依赖鄞州辐射,存在被虹吸的风险。交通体系与区域连接杭州湾新区:构建“1小时交通圈”,覆盖上海浦东、虹桥机场及宁波栎社机场,沪嘉甬高铁开通后将融入上海1小时通勤圈。
〖肆〗、经济独立性是当下婚恋市场不可忽视的要素。2023年宁波统计年鉴显示,奉化区女性就业率达73%,主要集中在教育、医疗和电商领域。现代奉化女性普遍具有「工作能独当一面,回家可洗手作羹」的特质,这种平衡能力往往能增强婚姻抗风险能力。
〖伍〗、属于低风险地区。宁波宁波市辖区地区近来没有中、高风险区域,都是低风险地区。自宁波出发,一般都会允许去外地,外地也不会不让宁波的人进去,不用核酸检测和隔离。
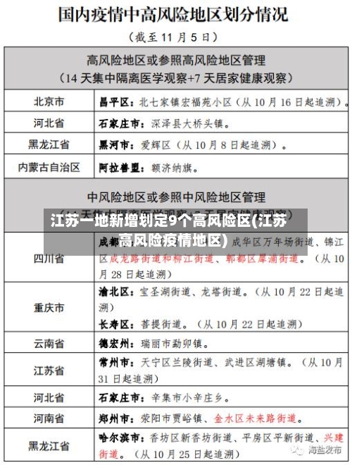
〖陆〗、划分依据与流程:根据国务院联防联控机制有关规定,经专家组综合评估研判,并报市疫情防控工作领导小组同意后,将上述三个地区划分为中风险区。
欢迎宁波市委常委、统战部部长胡军等一行领导莅临海上鲜调研!_百度知...
月13日,市工商联主席李瑞华一行莅临福庆集团参观调研,对企业的生产运营、发展模式给予高度评价,并就未来发展方向提出指导意见。调研人员与陪同人员市工商联主席李瑞华,党组成员、副主席牛新亭,办公室科员张成龙参与调研;县政协副主席、工商联主席戚昌青,县统战部副部长、县工商联党组书记张峰等陪同调研。
021年11月9日,安徽省安庆市委常委领导一行莅临华夏源考察指导工作,旨在推动华夏源优质业务拓展至安庆市,促进当地相关产业创新发展。考察团成员:安庆市委书记张祥安,安庆市委常委、副市长吕栋,安庆市招商中心主任曹紫权,中国农业银行安庆分行行长张巍,中信银行安庆分行行长管凯等。
欢迎奉化区人大常委会主任周涛一行领导莅临海上鲜调研指导!
〖壹〗、020年3月4日,奉化区人大常委会主任周涛一行领导莅临海上鲜公司开展调研指导工作,旨在加强政企联系、了解企业复工复产情况并解决实际问题。
〖贰〗、宁波市奉化区委副书记、区长魏建根携一行领导莅临速加调研考察 3月15日,宁波市奉化区委副书记、区长魏建根,人大常委会副主任蒋国宝,副区长吴盈盈,区府办主任周开波,人才办常务副主任周斌,区投促局局长康来通,驻深圳人才工作联络站站长张钦皓等一行领导到访速加进行调研考察。

11月29日0-12时宁波市新增3例确诊+5例无症状
宁波疫情通报2022年11月29日0-12时,宁波市新增3例新冠肺炎确诊病例、5例新冠肺炎无症状感染者。近来上述病例已闭环转运至定点医院,已排查到的密接人员均已落实相应管控措施。
病例17卡口拦截发现,无症状感染者11月28日:杭州湾南岸服务区、大朱家高速口、鄞州区首南街道雍城世家3幢。病例18卡口拦截发现,确诊病例11月29日:宁波横街高速口。病例19卡口拦截发现,确诊病例11月29日:宁波横街高速口。病例20卡口拦截发现,确诊病例11月28日:宁波火车站、怡莱酒店。
宁波疫情通报2022年11月30日0-15时,宁波市新增3例新冠肺炎确诊病例、8例新冠肺炎无症状感染者。近来上述病例已闭环转运至定点医院,已排查到的密接人员均已落实相应管控措施。涉及宁波市范围内的公共场所轨迹如下:病例1集中隔离点发现,无症状感染者无社会面活动轨迹。
月29日0-24时,我市新增本土确诊病例3例和本土无症状感染者12例,均已闭环转运至定点医疗机构接受隔离治疗或隔离医学管理。确诊病例1:集中隔离发现,居住于新桥镇富江小区3区1栋2单元。11月28日报告阳性,29日诊断为确诊病例。活动轨迹及点位主要涉及:康宁路42号。
宁波市新型冠状病毒肺炎疫情通报2022年11月28日0-24时,宁波市新增新冠肺炎确诊病例12例、新冠病毒无症状感染者18例。当日新增治愈出院病例0例,现有确诊病例77例。当日解除医学观察的无症状感染者1例,尚在医学观察的无症状感染者283例。截至2022年11月28日24时,全市累计报告确诊病例544例。
宁波疫情通报2022年12月1日14-20时,宁波市新增6例新冠肺炎确诊病例、9例新冠肺炎无症状感染者。近来上述病例已闭环转运至定点医院,已排查到的密接人员均已落实相应管控措施。涉及宁波市范围内的公共场所轨迹如下:病例20卡口拦截发现,确诊病例11月29日:宁波洞桥高速口。
奉化区有没有疫情出现
〖壹〗、没有。通过查询相关资料显示,截止到2022年9月6日,奉化区疫情得到良好控制,没有疫情出现。广大市民朋友密切关注疫情动态,不造谣、不信谣、不传谣,主动配合疫情防控工作,落实个人健康防护措施,养成戴口罩、勤洗手、常通风、保持安全社交距离等卫生习惯,降低感染和发病风险,共筑防疫屏障。
〖贰〗、通过查询相关资料显示,奉化没有疫情。因为据宁波市疫情防控办通报,9月2日22时-3日20时,宁波市奉化区五新感染病例0。所以奉化没有疫情。具体消息可关注官方网站,获得第一手权威信息。
〖叁〗、通过查询相关资料显示,奉化区不是中风险地区。截止2022年09月07日,奉化暂无高中低风险地区,全域都是常态化防控区域,是没有疫情的地区,也就不是中风险地区了。
〖肆〗、没有。截止到2022年月27日,宁波奉化区没有最新疫情,但是也要做好个人防护,为了全区人民群众的健康安全,要支持配合大规模核酸检测工作。